
什么是磁悬浮?What is magnetic levitation磁悬浮技术原理是集电磁学、电子技术、控制工程、信号处理、机械学、动力学为一体的典型的机电一体化高新技术。伴随着电子技术,控制工程、信号处理元器件、电磁理论及新型电磁材料的发展和转子动力学的进一步的研究,磁悬浮随之解开了其神秘的一面。
什么是直线电机?What is a linear motor直线电机是一种将电能直接转换成直线运动机械能,而不需要任何中间转换机构的传动装置。它可以看成是一台旋转电机按径向剖开,并展成平面而成。由定子演变而来的一侧称为初级,由转子演变而来的一侧称为次级。在实际应用时,将初级和次级制造成不同的长度,以保证在所需行程范围内初级与次级之间的牌合保持不变,直线电机可以是短初级长次级,也可以是长初级短次级。考虑到制造成本、运行费用,目前一般均采用短初级长次级。直线电动机的工作原理与旋转电动机相似。以直线感应电动机为例:当初级绕组通入交流电源时,便在气隙中产生行波磁场,次级在行波磁场切割下,将感应出电动势并产生电流,该电流与气隙中的磁场相作用就产生电磁推力。如果初级固定,则次级在推力作用下做直线运动;反之,则初级做直线运动。

德恩科磁悬浮自动门电机,智能针对不同使用环境可接入传感器、指纹锁、IC卡、密码锁、人脸识别等控制系统来控制自动门的开启。结构简单“磁悬浮“驱动系统通过将电能转化为磁动力,在磁动力的驱动下完成门的开合。易安装结构简单,易安装。安装方式:嵌入式安装,外挂式安装。应用广泛适用于各种场合。

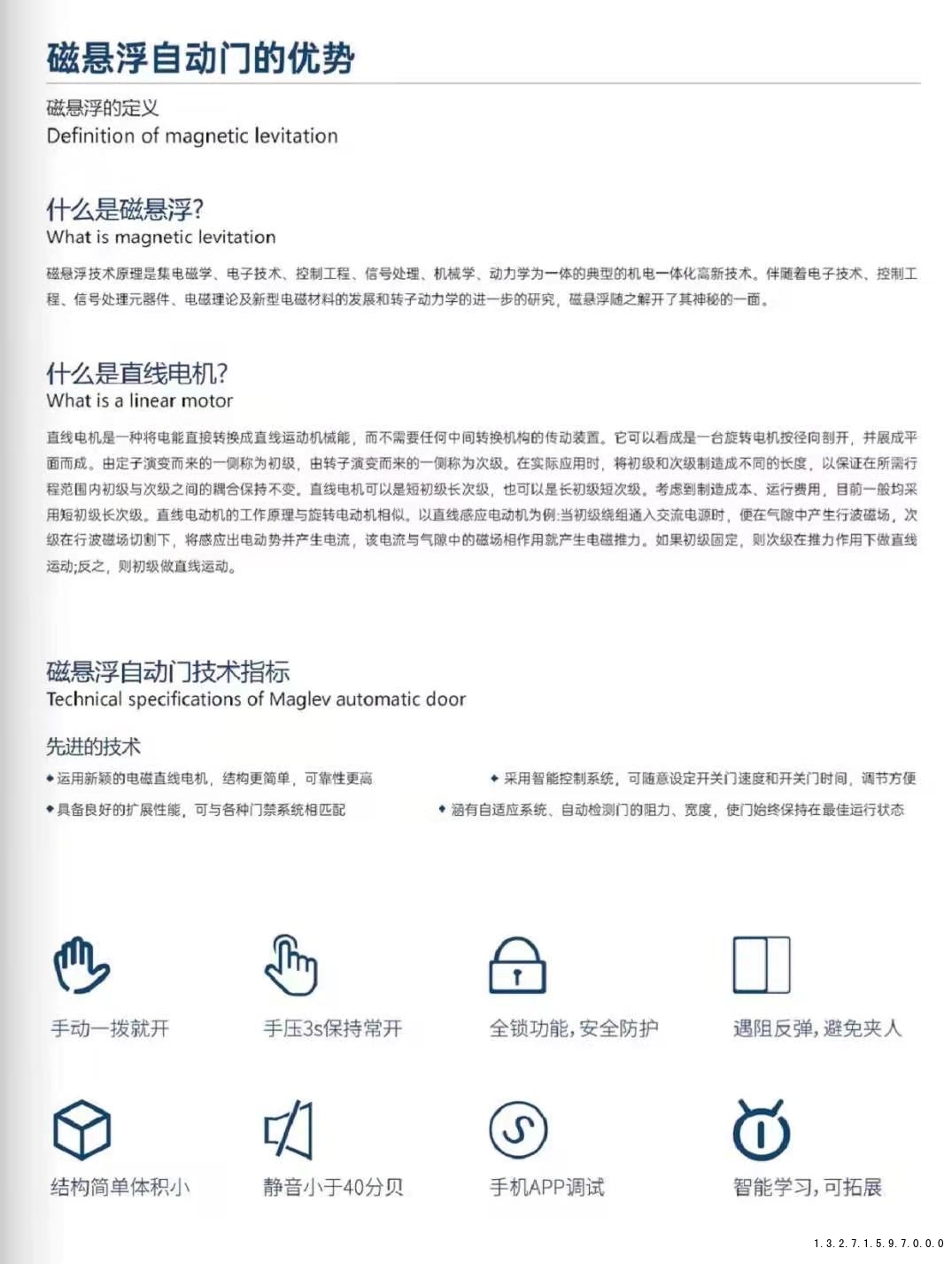
磁悬浮自动门技术指标Technical specifications of Maglev automatic door先进的技术采用智能控制系统,可随意设定开关门速度和开关门时间,调节方便运用新颖的电磁直线电机,结构更简单,可靠性更高具备良好的扩展性能,可与各种门禁系统相匹配涵有自适应系统、自动检测门的阻力、宽度,使门始终保持在最佳运行状态

安全耐用减去皮带设计,靠磁力驱动。内设多重防护功能,遇阻反弹力小,保护老人与儿童。静音依靠磁力驱动,没有皮带摩擦,静音效果立竿见影,非常适合家庭使用。体积小结构轻巧,占用空间小。省电节能环保,待机功率10W左右,非常省电。
磁悬浮式自动门与旋转电机自动门的对比,磁悬浮自动门电磁感应线圈与永磁动轨之间有1.5-2mm间隙,动轨运动通过磁场相互作用力来实现对门体的开关工作原理磁力软驱动,结构简单,减少了故障点;高性能电源更能防止短路与过压及过流故障,保证系统的耐用与可靠性。可靠性微电脑智能控制系统具有自我学习功能,自动检测门体运动阻力和门的宽度,使门体运动始终保持最佳状态,有效避免夹人、夹物及机件损毁,更具安全信赖感。安全性可随意调节运行速度,调节开关门时间,设置开关门方式;夜间锁保持门关闭并锁定。方便性无磨损、阻力小;实现无噪音、无灰尘,完全靠磁场相互作用力带动门体运动。节能性
旋转电机自动门采用旋转电机作为动力,旋转电机经减速箱减速后通过齿条或皮带带动门页进行开闭动作。由于是机械运动,存在物理磨损,使用时间长会产生较人的误差,必须经常对自动门进行调整与维护,才能抵消误差带来的不稳定性,可靠性能低。驱动力是一种扭动力,虽然具有遇阻返转动功能,但万一失控,极易对人造成伤害。机械硬件整体结构复杂,安装程序繁琐,且要求安装人员施工时要特别仔细。因磨损而未经常保养,门体不能轻松开关自如。机械运动噪音大,配件易磨损和老化,维修费用高,使用寿命短。特别减速箱齿轮极易磨损,噪音大。